Lighting for Life

By Bill Weiss

Contributed By Convergence Promotions LLC


The advancement of LED lighting technology in industrial and commercial applications requires low-cost, rugged, and reliable power supplies to provide a long service life, often in extreme conditions. To achieve these goals, the reliability and lifetime characteristics of all components must be understood and appropriate considerations applied during the design process.

Gas discharge lighting has been the primary lighting technology in commercial and industrial environments for many years. However, LED lighting has now emerged as a serious competitor. Two of the major advantages of LED lighting are long service life and low maintenance costs. For these advantages to prove their worth as more systems roll out around the world, the electronic drivers behind the lights must be reliable and able to function for many years. LED driver design requires the balancing of many compromises, but one poor component choice could have catastrophic consequences in the field.
Image of The elements of a commercial LED lighting system
Figure 1: The elements of a commercial LED lighting system (system lifetime = 50,000 hours).

An LED-based lighting system consists of the power supply, LED light emitter, and fixture (Figure 1). The lifetime of the system is determined by the shortest lifetime of any component within that system.

The power supply is constructed of many components, each of which has its own wear-out mechanism and consequent lifetime limitation. Figure 2 gives a breakdown of the lifetimes for the major components in an LED system.

For all practical purposes, the controller and other semiconductor components do not exhibit a lifetime limit. The life of the LED system is determined primarily by the LEDs and capacitors; this article will focus on those components.

On the face of it, electrolytic capacitors appear to have a lifetime too short for use in any professional application. However, the rated lifetime is specified at the maximum operating temperature. If the capacitor is operated significantly below the maximum rating, then a lifetime many times greater will be achieved.

Image of The major components determining lifetime in an LED system
Figure 2: The major components determining lifetime in an LED system.

Lifetime and mean time between failures

In considering system reliability, lifetime and mean time between failures (MTBF) have very different implications. A common analogy for these is the “bathtub” curve. At the start of the bathtub, the failure rate is very high. These failures are referred to as “infant mortality” failures. The aim of any manufacturer is to ensure that all infant mortality failures are detected and screened out before the product leaves the factory. The long bottom of the bathtub is the service life of the product. Any failures during this period are known as “rogue” failures. The failure rate during this period should be vanishingly low and is defined by the MTBF. At the other end of the bathtub, the failure rate starts to rise because of the incidence of “wear-out” failures. Wear-out is not necessarily a catastrophic failure — it could be a steady drifting of component parameters outside of the initial specifications. At a certain point, the incidence of wear-out failures rises beyond an acceptable level and the end of life for the system has been reached.

A component with a known wear-out mechanism will be expected to fail after a certain period of operation. However, this says nothing about the reliability of the component during service. The component could exhibit an exemplary level of reliability until the wear-out mechanism takes effect. The presence of a wear-out mechanism does not mean a component is necessarily a bad component or technology — it is simply a case of fitness for purpose. A good illustration of this is a comparison of incandescent and LED lights.

An incandescent lamp fails catastrophically. On the other hand, LEDs suffer from a reduction in light output over time, rather than failing completely.

Lifetime:
  • The expected useful life throughout which the product meets defined operating limits
    • e.g., incandescent light bulb
    •  
      • 1,000-hour lifetime
      • Beyond 1,000 hours, filament breaks, product (clearly) no longer meets operating requirements
    • e.g., LED lamp
      • 35,000-hour lifetime (L70)
      • Light output degrades throughout life until at 35,000 hours has reduced to 70% of initial value
      • Beyond 35,000 hours, LED still functions but with reduced performance
MTBF:
  • Device operation between failures
    • Operating 1 device for 100,000 hours or 10,000 devices for 10 hours would have the same expectation of a failure
    • The MTBF for an LED lighting fixture is equal to the sum of the MTBFs of all the individual components
  • e.g., incandescent light bulb
    • MTBF >> 100,000 hours
    • Failures in Time (FIT) failures per billion hours of operation
For LEDs, the end of life is determined by the number of hours after which the light output has fallen to a percentage of the initial specified level.

MTBF is quite different and applies to incandescent and LED lamps equally. It is the level of random or rogue failures that occur during the service life and is defined as the mean time for any individual device to fail. For an individual light bulb you could wait 100,000 hours before it fails. This is clearly much longer than the lifetime, so could seem to be nonsense. But if you have an installation with 100,000 light bulbs, such as a city street lighting system, you would expect one bulb to fail each hour. MTBF is meaningful in terms of large systems or assemblies of many components.

The implication of MTBF in the design of a system such as an LED driver is that the probability of failure of the system is the sum of the probability of failure of each component. Simply put, if you reduce the number of components, the system will be more reliable.

Both MTBF and lifetime can be influenced by the application and use. An illustration of this goes back to the Second World War and the development of the first code-breaking computer called Colossus. The machine required the use of 1,500 thermionic valves and, when it was first proposed, critics of the design said it would never continue working long enough to decode a single message. One of the valves would always fail. However, the proponent of the design, an engineer named Tommy Flowers, knew that if you operated thermionic valves continuously (i.e., never turned them off), they would exhibit a long and reliable life — and this proved to be the case. The same is true of light bulbs today.

Calculating reliability
Image of Equation 1 
Where:
R(t) Reliability as a function of time
MTBF Mean time between failures
λ, Failure rate Number of failures predicted in 1,000,000 hours
T Temperature
A, B Empirical constants

The failure rate and lifetime of a component varies with temperature. This fact forms the basis for the derating of components. The change in failure rate with temperature is known as the “acceleration factor” and is different for each component technology. Figure 3 illustrates the failure rate versus temperature for a number of component types.

The equations on which the curves are based are known as Arrhenius equations. They were originally used to calculate the change in the rates of chemical reactions with temperature. The characteristic curves applied to electronic components today are largely based on empirical data.

These curves are used both for failure rate and lifetime prediction, but it must be remembered that very different acceleration factors can apply to failure rate and lifetime for any given technology.

End of life for LEDs

It was noted earlier that the lifetime of LEDs is determined by the fall in light output. This is illustrated in Figure 4.

Image of Failure rates versus temperature Source: MIL-HDBK-217F
Figure 3: Failure rates versus temperature Source: MIL-HDBK-217F.


Inductors Tj — hot spot temperature
Transistors N-channel and P-channel Si FET, f<=400 MHz
Λp = Failure rate — failure per million hrs
πT = Temperature factor


Image of Fall in LED light output with time
Figure 4: Fall in LED light output with time.


ENERGY STAR® SSL Criteria V.1.1 specifies
minimum lifetime
Lumen Maintenance, L70
25,000 hours residential
35,000 hours commercial

To comply with ENERGY STAR SSL Criteria V1.1.1, in a commercial application an LED lamp must emit at least 70% of the original specified light output after 35,000 hours of service. As seen with the Arrhenius equations, the lifetime prediction varies with temperature. Therefore, a lamp manufacturer can extend the expected service life of an LED by reducing the junction temperature (Figure 5).

Image of Effect of drive current on junction temperature and service life
Figure 5: Effect of drive current on junction temperature and service life.


The lamp manufacturer can extend the predicted service life by driving the LED at a lower current or by increasing cooling to reduce junction temperature. The same principle applies to all the components in the power supply.

After the LEDs, the primary component type to focus on is the capacitors. Several different capacitor technologies are available to the power supply designer and these are compared in Figure 6. Aluminum electrolytic capacitors are very widely used in electronic systems because they are low cost, offer a high capacitance per unit volume, have good ripple current performance, and can withstand transient over-voltages without catastrophic failure.

Image of Comparison of different capacitor technologies
Figure 6: Comparison of different capacitor technologies.

However, widely publicized problems with capacitors resulting in major product recalls in recent years have drawn into question the advisability of using aluminum electrolytic capacitors in long-life systems.

Before condemning aluminum electrolytic capacitors, it must be remembered that the alternative technologies do not have an entirely clean bill of health. Both tantalum and ceramic capacitors exhibit a short-circuit typical failure mode, which will invariably stop the driver from working. Ceramic capacitors are vulnerable to voltage transients. Tantalum capacitors have a limited voltage range and can fail explosively.

Aluminum electrolytic capacitors exhibit a well-known wear-out mechanism due to their construction. The capacitors contain an electrolyte, usually of boric acid or sodium borate in aqueous solution, together with various sugars or ethylene glycol and various “secret” ingredients. The purpose of the ethylene glycol is to limit evaporation of the electrolyte, the bugbear of aluminum electrolytics and the cause of their limited life.

But knowing the lifetime characteristics of a capacitor (Figure 7), it is possible to extend the service life by reducing the operating temperature.

The effect of the equation above is that for every 10°C reduction in case temperature, the expected lifetime doubles. For example, a capacitor rated for 5,000 hours at 105°C will have an expected lifetime of 40,000 hours at 75°C.
Image of Lifetime of aluminum electrolytic capacitor with temperature
Figure 7: Lifetime of aluminum electrolytic capacitor with temperature.

Another factor to consider is that electrolytic capacitors do not fail catastrophically at the end of life. As the electrolyte evaporates, the characteristics of the capacitor change, the capacitance falls, and dissipation and leakage current can increase. The lifetime of a capacitor (as illustrated in Figure 7) is generally defined as the time by which the capacitance has changed more than 25 percent from its initial value. If the system designer takes account of the expected changes in characteristics over the service life, the LED lamp should still light at the end of life. The main change will be an increase in ripple current through the LEDs. This will not be observed by the users, but will lead to an increase in dissipation within the LEDs and may lead to their eventual failure.

The key to achieving high reliability and long lifetime is good thermal management. The end use must be considered; for example, recessed lighting versus exposed luminaires. In testing prototypes, the capacitor case temperatures must be measured under worst-case end-use conditions and checked against the capacitor supplier’s specifications. If necessary, a higher temperature or longer life specification capacitor must be selected.

The power supply designer, in selecting the correctly specified capacitor from a reputable supplier and applying the appropriate derating factors, can use aluminum electrolytics with confidence. An example of this in practice is the 650 Lumen LED lamp in Figure 8.

The lamp incorporates a large heatsink within the casing to maintain low component temperatures. The design employs electrolytic capacitors; however, the manufacturer has recently extended their warranty period from three to five years on the basis of the good field reliability data they have gathered.
Image of 650 Lumen lamp achieves extended lifetime with good thermal management
Figure 8: 650 Lumen lamp achieves extended lifetime with good thermal management.

Designing without electrolytics

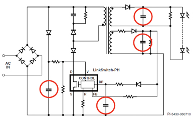
Despite the above, the system designer may still be directed to design a power supply without using aluminum electrolytics. What is the impact of this and what alternatives does the designer have? Capacitors are used in multiple places in a power supply (Figure 9).
Image of Use of capacitors in an LED driver
Figure 9: Use of capacitors in an LED driver.

Electrolytic capacitors are typically used in the following places:

  • IC decoupling
  • IC auxiliary output filter
  • Peak detector filter
  • Output filter
Another function that typically requires a non-electrolytic capacitor is the input filter capacitance. In single-stage power factor (PF) corrected drivers, the input filter capacitance must be minimized (>1 μF) to meet high PF. This favors the use of film types due to the high voltage rating required and lower cost versus multi-layer ceramic capacitors.

For IC decoupling and filtering of the low-current auxiliary outputs, there is no performance tradeoff when selecting ceramic capacitors over electrolytics. However, this is not the case for the peak detector and output filter.

There are tradeoffs in using non-electrolytic capacitors, with varying degrees of challenge. For the output capacitor the biggest challenge is capacitor value as a capacitance in the range of 220 μF to 1000 μF is commonly used.

Figure 10 shows the number of ceramic capacitors required to replace a single aluminum electrolytic of the same value.

If a significantly lower capacitance value is used at the output, the result will be an increase in high- and low-frequency ripple (Figure 11).

Image of Volumetric efficiency of aluminum electrolytic capacitors
Figure 10: Volumetric efficiency of aluminum electrolytic capacitors.

Image of Effect of output capacitor on rippl
Figure 11: Effect of output capacitor on ripple (upper trace: LED current; Lower trace: LED voltage).


The increased high-frequency switching ripple will not be visible to the user, but it does increase the RMS dissipation in the LEDs. This will have implications for the lifetime of the LEDs, and it may be necessary to run at a lower current with reduced light output or use more LEDs, or increase cooling.

The low output capacitance also causes major compromise in TRIAC dimming applications. As the lamp is dimmed, by reducing the conduction angle of the TRIAC, there are longer and longer periods when no energy is provided to the converter. During these periods, the only energy available to maintain the illumination of the LEDs is that stored in the output capacitor. With the lower capacitance values available from ceramics, the result is the output current falls to zero and the LEDs go out. Ripple will occur through the LEDs at twice the AC line frequency, and this will be observed as shimmering of the LEDs, reducing the perceived quality of light produced and therefore the quality of the overall product by the end user.

If ceramic output capacitors are used in dimming applications, a smaller dimming range must be accepted because the converter is unable to maintain operation at small dimmer conduction angles due to the lack of energy storage.

Peak detection

A 1 μF capacitor is typically used to detect the rectified AC input peak. Due to the high voltage, only ceramic, metal film, or aluminum electrolytic capacitors can be used for this function. With 0.22 μF (high-voltage ceramic) and relatively low value output capacitor, shimmer may appear on output at narrow conduction angles due to the discharge of the capacitor. This is compounded by the voltage coefficient of capacitance which reduces the capacitance value (down to -60% at 100% of rated voltage for X7R dielectric) with applied voltage. One subtle consideration is the capacitor voltage rating needed to survive line surge events. A differential mode line surge event has a specified energy content which causes an increase in the voltage across the capacitor as a function of its value. Therefore, the lower capacitance value compared with aluminum electrolytics requires a higher voltage rating to avoid damage during a surge event of the same magnitude.

Two design examples

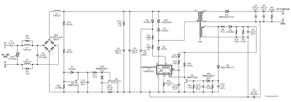
To illustrate the impact of these considerations in practice, two similar LED driver designs will be examined. Both use the Power Integrations LNK403EG controller IC. One is designed conventionally and one is designed without any aluminum electrolytic capacitors.

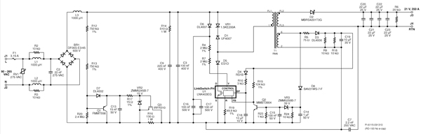
Figure 12 is the schematic for a high efficiency (≥81%), high power factor (>0.9) TRIAC dimmable 7 WTYP LED driver using LinkSwitch™ PH LNK403EG . The design is described in detail in PI Reference Design Report RDR-193. The driver is specified to provide a 21 VTYP 0.33 A output from 90 – 265 VAC.

The topology used is an isolated flyback operating in continuous conduction mode.

Output current regulation is sensed entirely from the primary side, eliminating the need for secondary side feedback components. No external current sensing is required on the primary side, as this is performed inside the IC, further reducing components and losses. The internal controller adjusts the MOSFET duty cycle to maintain a sinusoidal input current and high power factor and low harmonic currents. The primary side sensing design removes 20 components that would otherwise be required in a secondary sensing configuration. The reduction in components has a significant impact on the assessed MTBF, producing a very reliable, low-cost design.

Key performance characteristics are:

  • Superior performance and end-user experience
    • TRIAC dimmer compatible (including low-cost leading edge type)
    •  
      • No output flicker
      • >1000:1 dimming range
    • Clean monotonic start-up — no output blinking
    • Fast start-up (<100 ms) — no perceptible delay
    • Consistent dimming performance unit to unit
  • Highly energy efficient: ≥81% at 115 VAC, ≥82% at 230 VAC
  • Low cost, low component count, and small printed circuit board footprint solution
    • No current sensing required
    • Frequency jitter for smaller, lower cost EMI filter components
  • Integrated protection and reliability features
  • Meets IEC 61000-4-5 ringwave, IEC 61000-3-2 Class C harmonics and EN55015 B conducted EMI

Image of Schematic for 7 W dimmable LED driver using electrolytic capacitors
Figure 12: Schematic for 7 W dimmable LED driver using electrolytic capacitors.


Image of Schematic for 7 W dimmable LED driver using no electrolytic capacitors
Figure 13: Schematic for 7 W dimmable LED driver using no electrolytic capacitors.


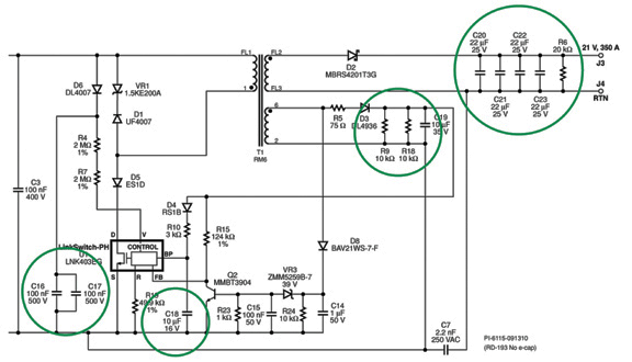
By comparison, Figure 13 is a non-electrolytic design.

Figure 13 is the schematic for a non-electrolytic capacitor, high efficiency (≥82%), high power factor (>0.9) TRIAC dimmable 7 WTYP LED Driver Using LinkSwitch-PH LNK403EG. The driver is specified to provide 18 VTYP 0.38 A output from 90 – 265 VAC input.

The key performance characteristics are largely identical to those of the Figure 12 design, with a few differences:

  • Dimming range >100:1 versus >1000:1
  • Efficiency ≥82% at 115 VAC, ≥85% at 230 VAC versus ≥81% at 115 VAC, ≥82% at 230 VAC
There is little cost to going to a non-electrolytic design, but the difference is in the detail. Figure 14 highlights the capacitor changes.
Image of Capacitor selection changes
Figure 14: Capacitor selection changes.


The output filter capacitor consists of 4 x 22 μF ceramic capacitors in place of 2 x 330 μF electrolytics. Hence the total capacitance is reduced to 88 μF from 660 μF. This impacts the output ripple and dimming performance and increases the cost of the output capacitors despite the lower value.

The bias capacitor is a 10 μF ceramic in place of 22 μF electrolytic and the IC bypass capacitor is a 10 μF ceramic in place of 100 μF electrolytic. Neither replacement requires any performance tradeoff.

The input voltage peak detector capacitor consists of 2 x 100 nF 500 V ceramics in place of 1 μF 400 V electrolytic. There is some performance impact in terms of shimmer and line surge performance.

The objective of this design exercise was to keep the cost of the capacitors and board PCB area approximately the same. To achieve these goals, the total capacitance is constrained to only 20% of that employed in the electrolytic design. Even with this reduced capacitance, the ceramic capacitors are significantly more expensive (>5x vs. electrolytics). From a performance standpoint, the major impact of this is seen in the output ripple performance (Figure 15).
Image of Performance comparison
Figure 15: Performance comparison.


With the electrolytic design, the output ripple is 50 percent. The peak current through the LED is lower, resulting in more ideal LED dissipation (ideal being DC). Dimming performance is optimal, as the LED current is always >0 throughout the TRIAC conduction range. No line frequency shimmer is present in the LED light output.

With the non-electrolytic design, the output ripple is 100 percent. The output current falls to zero during every line cycle. LED dissipation is correspondingly higher as the peak current through LED increases dissipation (RMS power). Dimming performance is compromised. As the TRIAC conduct angle range reduces, line frequency shimmer becomes very noticeable. The LEDs produce a stroboscopic light output at twice the line frequency (due to full wave AC rectification).

These examples demonstrate that it is possible to design a competitive LED driver without using aluminum electrolytic capacitors. However, as in all analog design, nothing is free and a compromise must be accepted in terms of dimming performance. More attention must also be given to the thermal management of the LEDs, but aluminum electrolytic capacitors should not be written off. Aluminum electrolytics continue to be a very widely used capacitor technology and for good reason. If the appropriate specification capacitor is selected and its lifetime characteristics understood and taken into account in the design, then a rugged, reliable, and long-life LED driver will result.
Convergence Logo

Disclaimer: The opinions, beliefs, and viewpoints expressed by the various authors and/or forum participants on this website do not necessarily reflect the opinions, beliefs, and viewpoints of DigiKey or official policies of DigiKey.

About this author

Bill Weiss

Article authored by Bill Weiss of Power Integrations, Inc.

About this publisher

Convergence Promotions LLC