CN0582 IEPE Data Acquisition System
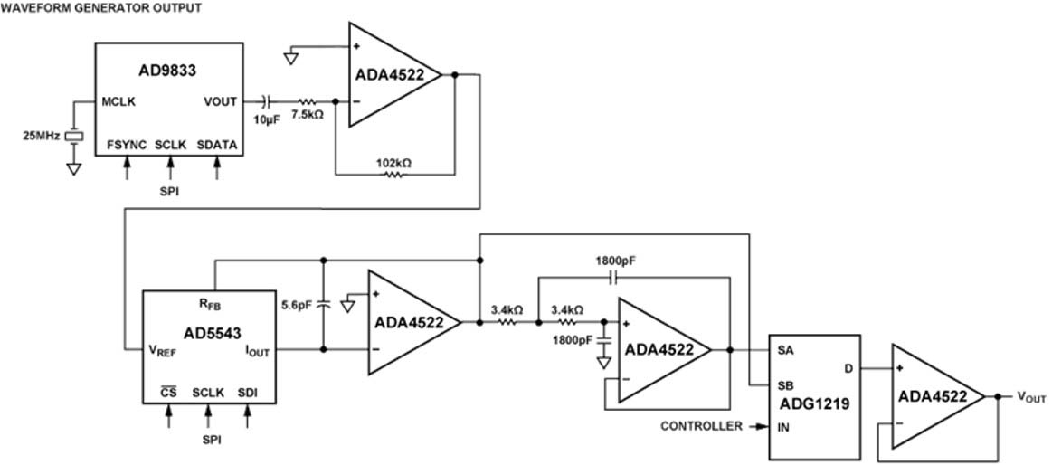
Analog Devices' CN0582 features an on-board DDS signal generator for shaker table excitation or vibration calibration
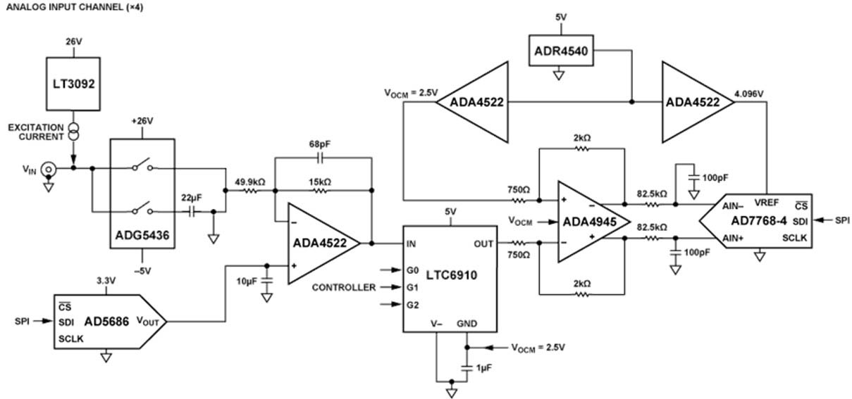
ADI's CN0582 is a self-contained, USB-based, quad-input channel integrated electronics piezoelectric (IEPE) data acquisition system used in a wide array of condition-based monitoring (CbM), building monitoring, and structural analysis applications. Coupled with an on-board direct digital synthesis (DDS) signal generator for shaker table excitation, this solution allows sensor testing and data analysis on a single platform while controlled by a single application programming interface (API).
Features
- Four channels of simultaneous analog-to-digital converters capture and transmit data to analyze vibration events synchronously at different locations/orientations
- Per channel level shifting and individual programmable gain stages allow usage with a wide range of IEPE sensors
- On-board DDS signal generator for shaker table excitation or vibration calibration
Applications
- Industrial automation: CbM, vibration monitoring, IEPE
- Instrumentation and measurement: Benchtop instruments, IEPE
- Building and infrastructure: Building monitoring, vibration monitoring, HVAC
CN0582 IEPE Data Acquisition System
| Image | Manufacturer Part Number | Description | Available Quantity | Price | View Details | |
|---|---|---|---|---|---|---|
![]() | EVAL-CN0582-USBZ | EVAL BOARD FOR AD5686, AD7768-4 | 0 - Immediate | $69,045.60 | View Details |


