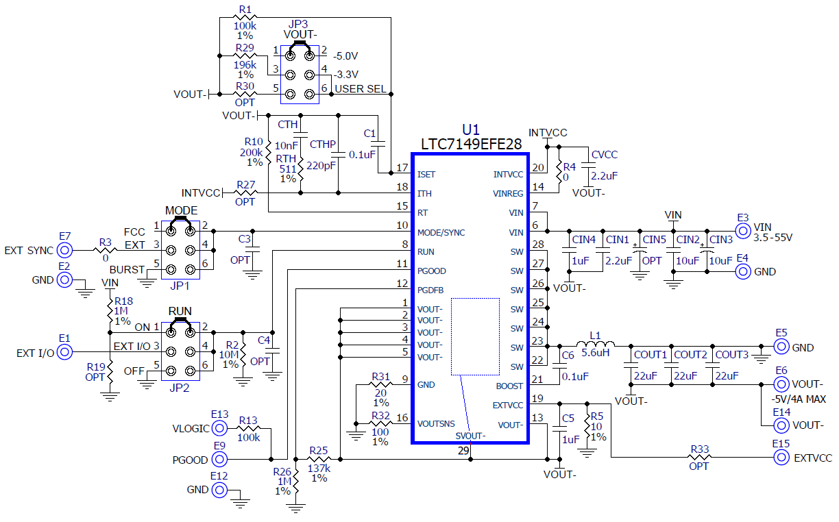
Demonstration circuit 2354A is a high input voltage, high efficiency synchronous monolithic step-down converter with negative output featuring the LTC7149. The DC2354A has wide input voltage range from 3.5V up to 55V. The output voltage of the DC2354A can be set as to -3.3V or -5V and "User Select" option of DC2354A allows output voltage to be in a rage from 0V to -60V. However voltage difference between user-selected negative output voltage (-VOUT) and maximum input voltage (VIN), should not exceed 60V. |-VOUT| + VIN < 60V.
DC2354A is capable of delivering up to 4A of output current, nevertheless at lower input voltage load current should be reduced in accordance to enclosed derating curves. DC2354A supports three operation modes: Fixed-frequency modulation, Burst Mode™ operation and user can synchronize it with external clock also. Fixed-frequency mode of operation maximizes the output current, reduces output voltage ripple, and yields a low noise switching spectrum. Burst Mode operation employs a variable frequency switching algorithm that minimizes the no-load input quiescent current and improves efficiency at light loads.
The DC2354A consumes less than 15µA of quiescent current during shutdown and it consumes less than 600µA at no-load conditions in Burst Mode of operation. The DC2354A has a standard operating frequency of 500kHz, but can be adjusted in a range between 300kHz and as high as 3MHz. LTC7149, which is used in DC2354A, integrates top and bottom N-Channel MOSFETs, significantly reducing overall circuit footprint.
DC2354A was designed to support multiple footprints of input/output capacitors and inductors to accommodate variety of applications.The data sheet of LTC7149 gives a complete description functionality of this regulator; also contains operation and application information and must be read in conjunction with this manual for Demonstration circuit 2354A.
| Manufacturer | Analog Devices Inc. |
|---|---|
| Category | AC/DC and DC/DC Conversion |
| Sub-Category | DC/DC SMPS - Single Output |
| Eval Board Part Number | 505-DC2354A-ND |
| Eval Board Supplier | Analog Devices Inc. |
| Eval Board |
Normally In Stock
|
| Topology |
Inverting
|
| Outputs and Type |
1 Non-Isolated
|
| Voltage Out: Factory Set |
-3.3 V
-5 V |
| Current Out |
4 A
|
| Voltage In |
3.5 ~ 55 V
|
| Efficiency @ Conditions |
>87%, 24V in, -5V @ 0.7 ~ 3 A
>86%, 12V in, -5V @ 0.3 ~ 2.5 A >85%, 5V in, -5V @ 0.2 ~ 1.3 A >80%, 48V in, -5V @ 1.5 ~ 3.5 A |
| Voltage Out Range |
0 ~ -60 V
|
| Features |
Current Limit (Adj. or Fixed)
Power Good Output Shutdown, Enable, Standby Soft Start Synchronizable Thermal Protection Under Voltage Protection, Brown-Out |
| Switching Frequency |
1 MHz
|
| Standby Current [Typical] |
18 µA
|
| Quiescent Current [Typical] |
1.4 mA
|
| Component Count + Extras |
29 + 18
|
| Internal Switch |
Yes
|
| Design Author |
Linear Technology
|
| Application / Target Market |
Power: Auxiliary Power Supply
Power: Industrial Power Telecom |
| Standby Current [Maximum] |
30 µA
|
| Quiescent Current [Maximum] |
2.5 mA
|
| Main I.C. Base Part |
LTC7149
|
| Date Created By Author | 2016-03 |
| Date Added To Library | 2018-02 |